Настройка Такси-Мастер

Материал из TaxiMaster
Версия от 10:08, 15 июня 2021; TechnicalWriter (обсуждение | вклад) (Заполнение справочников)

Перейти к: навигация, поиск

Настройка Такси-Мастер предназначена для того, чтобы ввести Такси-Мастер в эксплуатацию в таком виде, который максимально отвечает вашим требованиям. Настройка Такси-Мастер состоит из нескольких этапов:

  1. Настройка клиентской части.
  2. Настройка утилиты резервного копирования для резервирования базы данных.

В данной статье бо́льшая часть информации соответствует первому пункту — настройке клиентской части. Это же и наиболее важный пункт.

Стоит отметить, что если вы приобрели один или несколько модулей, то их тоже необходимо настраивать. Настройка каждого модуля описана в самостоятельной статье (например, настройка модуля "Связь с водителями"), то же касается и компонентов модулей (например, регистрация COM-объекта SpRecord).

Этапы настройки клиентской части

Процесс настройки клиентской части Такси-Мастер включает в себя несколько этапов:

  1. Заполнение всех справочников (см. статью «справочник» — в ней есть ссылки на описания всех справочников).
  2. Настройка параметров Такси-Мастер (см. статью «параметры Такси-Мастер»).

Справочники нужны для того, чтобы хранить постоянную информацию. Этой информацией может быть список постоянных клиентов или набор штрафов водителей. Так или иначе, при корректном использовании справочников вы будете иметь быструю и стабильную программу, бесперебойно работающую на всех рабочих местах.

Настройки (параметры) клиентской части регулируют процесс работы программы. Тот или иной параметр, если он установлен, может разрешать или запрещать программе какие-либо автоматические действия, а также может разрешать или запрещать какие-либо действия пользователю. Набор параметров — важный признак работоспособности программы, поэтому при первой же необходимости детально изучите все параметры Такси-Мастер. По всем вопросам относительно параметров вы можете писать на support@bitmaster.ru.

О каждом этапе ниже следует подробный рассказ, включающий примеры настройки. Эти данные можно использовать для обучения, но помните о том, что для достижения тех возможностей, которые необходимы вам, нужно изучать полностью все параметры Такси-Мастер и справочники и, исходя из справки, настраивать программу.

Заполнение справочников

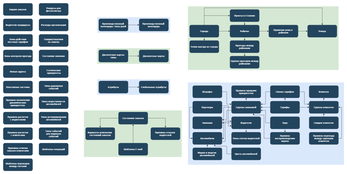
Справочники Такси-Мастер имеют строгую диаграмму зависимостей. Это означает, что какой-то отдельно взятый справочник может использовать информацию из других справочников, а также может поставлять свою информацию другим справочникам. Про четкую последовательность заполнения справочников вы можете прочитать здесь. Схема зависимостей представлена на рисунке:

Схема зависимостей между справочниками Такси-Мастер

Стрелки показывают, из каких (точки) и в каких (стрелки) справочниках используется информация. Как вы видите, не все справочники соединены друг с другом стрелками, значит, не все они связаны друг с другом, но связей все-таки достаточно много. Также вы можете увидеть в верхней правой части изображения набор справочников, которые не связаны ни с какими другими.

Заполните справочники от используемых другими к использующим другие (то есть, от точек к стрелкам). Помните о том, что ссылки на страницу с детальным описанием каждого справочника находятся на странице «справочник» (либо см. соответствующую категорию).

Интересная информация

Если вы приобрели модуль интеграции с векторными картами Ингит, вы можете импортировать улицы из карты в базу данных с помощью утилиты импорта улиц.

Настройка параметров

Настройка параметров — довольно сложный процесс. Параметров программы очень много, и часто не все они имеют значение для достижения того рабочего процесса, который вы хотите построить. Ниже следует короткая инструкция по тому, что нужно сделать в первую очередь. Позже вы можете ознакомиться со всеми параметрами и регулировать их в сторону повышения удобства работы.

Самый простой способ настроить все параметры в исходное рабочее положение — установить демонстрационную базу данных. Если вы не хотите устанавливать демо-базу, вы можете установить параметры вручную.

Чтобы не читать много текста, вы можете просматривать скриншоты исходных параметров, при которых Такси-Мастер работает без предупреждений:

Интересная информация

Помните о том, что некоторые ветки параметров могут отсутствовать, если не установлены соответствующие модули.