Основные схемы работы с Такси-Мастер
Материал из TaxiMaster
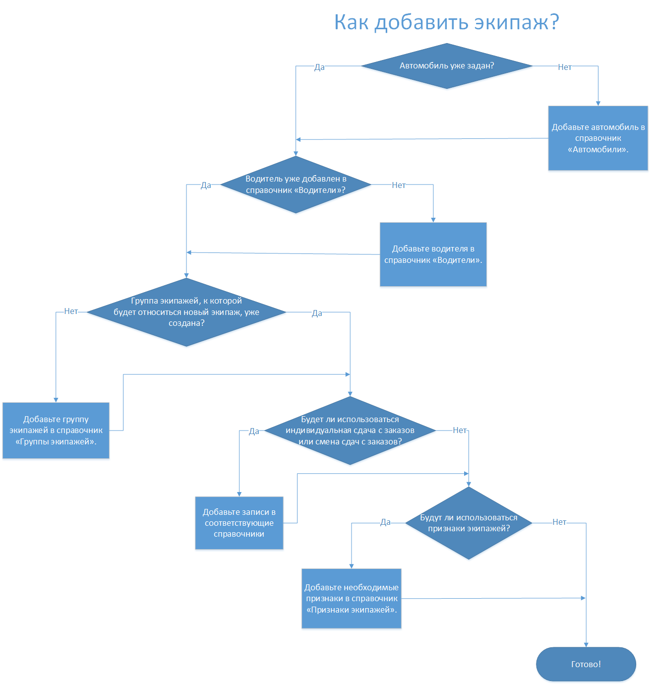
В данной статье будут рассмотрены основные схемы работы с Такси-Мастер. В блок-схемах пошагово показано как создать новый экипаж, добавить нового клиента и как автоматизировать работу с адресами.


